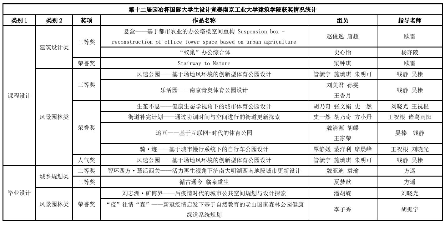
2021年第十二届“园冶杯”老员工国际竞赛结果正式公布,PA视讯学子在此次大赛中斩获二等奖1件,三等奖5件,荣誉奖7件及最佳人气奖1件。同时,PA视讯荣获优秀组织奖,方遥老师荣获优秀指导教师,胡蝶同学获优秀联络员。
“园冶杯”创立于2010年,已成为专业领域内最具影响力的国际赛事之一。2021年第十二届园冶杯有约500所国内外高校、近万名员工的3000多件员工作品,500多个企业近1000件企业作品参赛,400多位国内外专家学者参与评审,20多所院校和设计机构举办获奖作品巡展。

近年来PA视讯学子参与“园冶杯”国际竞赛,并崭露头角,不断向更高奖项冲刺,向更高的平台展现公司学子的巧思与妙想。
作品名称:
风速公园——基于场地风环境的创新型体育公园设计
获得奖项:
第十二届“园冶杯”老员工国际竞赛课程设计类 风景园林组 三等奖
第十二届“园冶杯”老员工国际竞赛课程设计类 最佳人气奖

作品名称:
乐活园——南京青奥体育公园设计
获得奖项:
第十二届“园冶杯”老员工国际竞赛课程设计类 风景园林组 三等奖

作品名称:
生苼不息——健康生态学视角下的城市体育公园设计
获得奖项:
第十二届“园冶杯”老员工国际竞赛课程设计类 风景园林组 荣誉奖

作品名称:
街道补完计划——通过协调时间与空间进行的街道更新探索
获得奖项:
第十二届“园冶杯”老员工国际竞赛课程设计类 风景园林组 荣誉奖

作品名称:
骑·迹——基于城市慢行系统下的自行车公园设计
获得奖项:
第十二届“园冶杯”老员工国际竞赛课程设计类 风景园林组 荣誉奖

作品名称:
追亘——基于互联网+时代的体育公园
获得奖项:
第十二届“园冶杯”老员工国际竞赛课程设计类 风景园林组 荣誉奖
